Журнал денежных средств в системе "Бизнес в Плюсе"
Все операции с денежными средствами фиксируются в системе.
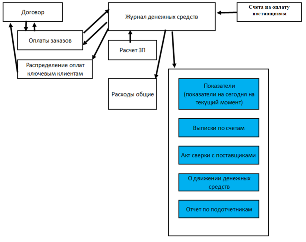
Общая схема выглядит следующим образом:

Описание схемы
Главным справочником является таблица "Кассы и расчетные счета". Его заполнение описано в методичке по блоку "Настройки".
Все записи по движению денежных потоков хранятся в "Журнале денежных средств", далее ЖДС.
Данные по оплатам от клиентов поступают из таблицы "Договоры" через таблицу "Оплаты заказов" в ЖДС.
Учет выплат ключевым клиентам (дизайнерам интерьеров и др.) ведется в ЖДС. Через ДД "Распределить" происходит распределение сумм на ключевых клиентов по указанным заказам.
Таким образом, все поступления от клиентов учитываются в ЖДС и накапливаются в заказах в таблице "Договоры".
Данные по выплатам заработной платы можно фиксировать сразу в ЖДС, а можно через таблицу "Расчет ЗП". Механизм добавления записей через "Расчет ЗП" был разработан для уменьшения времени на занесение информации.
В ЖДС можно заносить оплаты поставщикам, но для оптимизации времени мы создали связку "Счета на оплату поставщикам" - "ЖДС"
Это работает следующим образом: сначала все планируемые оплаты добавляются в таблицу "Счета на оплату поставщикам" (об этом подробнее см. в разделе "Счета на оплату поставщикам"). И далее с помощью ДД "Перенос в ЖДС" все оплаченные счета поступают в "ЖДС".
Затраты и расходы отличаются.
Затраты — денежная оплата приобретенных товаров или услуг, которая со временем будет вычтена из прибыли (списана в расходы)
Расходы — стоимость использованных ресурсов, которые полностью израсходованы или «потрачены» в течение определенного периода для получения дохода. Этот период не обязательно совпадает с моментом действительной оплаты ресурсов.
Для удобства в "ЖДС" мы создали подтаблицу "Расходы общие". Теперь у нас есть возможность распределить расходы на нужные подразделения, статьи затрат и указать время, на которое будут учтены расходы.
Например, купили кофе для трех салонов продаж и оплату произвели картой. Как учесть данные затраты на расходы?
Мы создаем только 1 запись в ЖДС и указываем общую сумму затрат, в поле "учет ден средств" указываем "Карта". После этой записи остаток денег на карте станет автоматически меньше.
При этом запись будет отображаться в фильтре "Требуется распределение" (система информирует нас о том, что нужно списать эти затраты).
Мы знаем, что этого кофе хватит каждому салону на 2 месяца.
Мы добавляем в подтаблицу "Расходы общие" 6 записей - по две на салон по 500р каждая. Выбираем салоны и указываем период -текущий месяц и следующий.
Теперь запись уйдет из фильтра "Требуется распределение", т.к затраты полностью списаны. Мы получили расходы и уже видим их в отчетах.

Изменение данных в "ЖДС" влечет изменение в отчетах и таблицах : Показатели, По кассам, Акт сверки с поставщиками (если запись связана с поставщиками), Отчет по подотчетникам (если запись связана с подотчетниками), Расчет ЗП (если связана с сотрудниками зп).
Создадим тестовые записи по некоторым видам документов.
Вид документов:
Приходный кассовый ордер
Оплата клиента через терминал по карте
Оплата клиента через кредит/рассрочка
Оплата клиента на счет организации
Оплата клиента на карту
Оплата клиента через водителей/установщиков
Возврат денежных средств подотчетником
Расходный кассовый ордер
Возврат денежных средств покупателю (неустойка)
Сдача выручки
Выдача денежных средств подотчетнику
Выдача зарплаты
Выдача денежных средств дизайнеру
Перевод поставщику по б/н
Таблица ЖДС находится в категории "Финансы".

Виды документов:
Получение кредита в банке

Записи с этим видом документов влияют на данные в отчетах:
Показатели
Выписки по счетам
О движении денежных средств

Возврат кредита банку
Для этого предварительно нужно добавить данные в таблицу "Кредиты и займы" категория "Экономика".

Записи с этим видом документов влияют на данные в отчетах:
Показатели
Выписки по счетам
О движении денежных средств
Кредиты и займы

Переводы между своими счетами

Записи с этим видом документов влияют на данные в отчетах:
Показатели
Выписки по счетам
О движении денежных средств

Выплата дивидендов

Записи с этим видом документов влияют на данные в отчетах:
Показатели
Выписки по счетам
О движении денежных средств
Расходы
Создание записи в т. Расходы общие (нет на фото)

Возврат денежных средств от поставщика

Записи с этим видом документов влияют на данные в отчетах:
Показатели
Выписки по счетам
О движении денежных средств
Акт сверки по поставщикам

Перевод поставщику

Записи с этим видом документов влияют на данные в отчетах:
Показатели
Выписки по счетам
О движении денежных средств
Акт сверки по поставщикам

У ЖДС с видом документа "Перевод поставщику" есть следующие возможности:
1. добавить Накладную
2. добавить Накладную и Расход

создана Накладная из ЖДС:

создана Накладная и распределены расходы:

Выдача денежных средств дизайнеру
Предварительно должен быть добавлен контрагент в таблице "Ключевые клиенты".
В заказах должен быть Договор с ключевым клиентом и по нему должен быть долг.
Подробнее о работе с ключевыми клиентами описано в методичке "Продажи".

Записи с этим видом документов влияют на данные в отчетах:
Показатели
Выписки по счетам
О движении денежных средств

В ЖДС с видом "Выдача денежных средств дизайнеру отображается ДД "Распределить оплату":


Выдача зарплаты

Записи с этим видом документов влияют на данные в отчетах:
Показатели
Выписки по счетам
О движении денежных средств
Расчет ЗП

Выдача денежных средств под отчет

Записи с этим видом документов влияют на данные в отчетах:
Показатели
Выписки по счетам
О движении денежных средств
Отчет по подотчетникам

Расходный кассовый ордер

Записи с этим видом документов влияют на данные в отчетах:
Показатели
Выписки по счетам
О движении денежных средств
Расходы общие
Отчет Расходы

Возврат денежных средств подотчетником

Записи с этим видом документов влияют на данные в отчетах:
Показатели
Выписки по счетам
О движении денежных средств
Отчет по подотчетникам

Оплата клиента на карту

Записи с этим видом документов влияют на данные в отчетах:
Показатели
Выписки по счетам
О движении денежных средств

В ЖДС с видом "Оплата клиента на карту" отображается ДД "Распределить оплату":


Оплата клиента на счет организации
Оплата клиента через терминал по карте
Приходный кассовый ордер

Записи с этим видом документов влияют на данные в отчетах:
Показатели
Выписки по счетам
О движении денежных средств

В ЖДС с видом "Оплата клиента на счет организации" отображается ДД "Распределить оплату":

Необходимо сделать.
1. Сделать тестовые записи по всем видам документов.
2. Проверить отображение полей согласно методички.
3. Проверить изменение о отчете "Показатели" при добавлении записей.
4. Удалить все тестовые записи.
Общая схема выглядит следующим образом:

Описание схемы
Главным справочником является таблица "Кассы и расчетные счета". Его заполнение описано в методичке по блоку "Настройки".
Все записи по движению денежных потоков хранятся в "Журнале денежных средств", далее ЖДС.
Данные по оплатам от клиентов поступают из таблицы "Договоры" через таблицу "Оплаты заказов" в ЖДС.
Учет выплат ключевым клиентам (дизайнерам интерьеров и др.) ведется в ЖДС. Через ДД "Распределить" происходит распределение сумм на ключевых клиентов по указанным заказам.
Таким образом, все поступления от клиентов учитываются в ЖДС и накапливаются в заказах в таблице "Договоры".
Данные по выплатам заработной платы можно фиксировать сразу в ЖДС, а можно через таблицу "Расчет ЗП". Механизм добавления записей через "Расчет ЗП" был разработан для уменьшения времени на занесение информации.
В ЖДС можно заносить оплаты поставщикам, но для оптимизации времени мы создали связку "Счета на оплату поставщикам" - "ЖДС"
Это работает следующим образом: сначала все планируемые оплаты добавляются в таблицу "Счета на оплату поставщикам" (об этом подробнее см. в разделе "Счета на оплату поставщикам"). И далее с помощью ДД "Перенос в ЖДС" все оплаченные счета поступают в "ЖДС".
Затраты и расходы отличаются.
Затраты — денежная оплата приобретенных товаров или услуг, которая со временем будет вычтена из прибыли (списана в расходы)
Расходы — стоимость использованных ресурсов, которые полностью израсходованы или «потрачены» в течение определенного периода для получения дохода. Этот период не обязательно совпадает с моментом действительной оплаты ресурсов.
Для удобства в "ЖДС" мы создали подтаблицу "Расходы общие". Теперь у нас есть возможность распределить расходы на нужные подразделения, статьи затрат и указать время, на которое будут учтены расходы.
Например, купили кофе для трех салонов продаж и оплату произвели картой. Как учесть данные затраты на расходы?
Мы создаем только 1 запись в ЖДС и указываем общую сумму затрат, в поле "учет ден средств" указываем "Карта". После этой записи остаток денег на карте станет автоматически меньше.
При этом запись будет отображаться в фильтре "Требуется распределение" (система информирует нас о том, что нужно списать эти затраты).
Мы знаем, что этого кофе хватит каждому салону на 2 месяца.
Мы добавляем в подтаблицу "Расходы общие" 6 записей - по две на салон по 500р каждая. Выбираем салоны и указываем период -текущий месяц и следующий.
Теперь запись уйдет из фильтра "Требуется распределение", т.к затраты полностью списаны. Мы получили расходы и уже видим их в отчетах.

Изменение данных в "ЖДС" влечет изменение в отчетах и таблицах : Показатели, По кассам, Акт сверки с поставщиками (если запись связана с поставщиками), Отчет по подотчетникам (если запись связана с подотчетниками), Расчет ЗП (если связана с сотрудниками зп).
Создадим тестовые записи по некоторым видам документов.
Вид документов:
Приходный кассовый ордер
Оплата клиента через терминал по карте
Оплата клиента через кредит/рассрочка
Оплата клиента на счет организации
Оплата клиента на карту
Оплата клиента через водителей/установщиков
Возврат денежных средств подотчетником
Расходный кассовый ордер
Возврат денежных средств покупателю (неустойка)
Сдача выручки
Выдача денежных средств подотчетнику
Выдача зарплаты
Выдача денежных средств дизайнеру
Перевод поставщику по б/н
Таблица ЖДС находится в категории "Финансы".

Виды документов:
Получение кредита в банке

Записи с этим видом документов влияют на данные в отчетах:
Показатели
Выписки по счетам
О движении денежных средств

Возврат кредита банку
Для этого предварительно нужно добавить данные в таблицу "Кредиты и займы" категория "Экономика".

Записи с этим видом документов влияют на данные в отчетах:
Показатели
Выписки по счетам
О движении денежных средств
Кредиты и займы

Переводы между своими счетами

Записи с этим видом документов влияют на данные в отчетах:
Показатели
Выписки по счетам
О движении денежных средств

Выплата дивидендов

Записи с этим видом документов влияют на данные в отчетах:
Показатели
Выписки по счетам
О движении денежных средств
Расходы
Создание записи в т. Расходы общие (нет на фото)

Возврат денежных средств от поставщика

Записи с этим видом документов влияют на данные в отчетах:
Показатели
Выписки по счетам
О движении денежных средств
Акт сверки по поставщикам

Перевод поставщику

Записи с этим видом документов влияют на данные в отчетах:
Показатели
Выписки по счетам
О движении денежных средств
Акт сверки по поставщикам

У ЖДС с видом документа "Перевод поставщику" есть следующие возможности:
1. добавить Накладную
2. добавить Накладную и Расход

создана Накладная из ЖДС:

создана Накладная и распределены расходы:

Выдача денежных средств дизайнеру
Предварительно должен быть добавлен контрагент в таблице "Ключевые клиенты".
В заказах должен быть Договор с ключевым клиентом и по нему должен быть долг.
Подробнее о работе с ключевыми клиентами описано в методичке "Продажи".

Записи с этим видом документов влияют на данные в отчетах:
Показатели
Выписки по счетам
О движении денежных средств

В ЖДС с видом "Выдача денежных средств дизайнеру отображается ДД "Распределить оплату":


Выдача зарплаты

Записи с этим видом документов влияют на данные в отчетах:
Показатели
Выписки по счетам
О движении денежных средств
Расчет ЗП

Выдача денежных средств под отчет

Записи с этим видом документов влияют на данные в отчетах:
Показатели
Выписки по счетам
О движении денежных средств
Отчет по подотчетникам

Расходный кассовый ордер

Записи с этим видом документов влияют на данные в отчетах:
Показатели
Выписки по счетам
О движении денежных средств
Расходы общие
Отчет Расходы

Возврат денежных средств подотчетником

Записи с этим видом документов влияют на данные в отчетах:
Показатели
Выписки по счетам
О движении денежных средств
Отчет по подотчетникам

Оплата клиента на карту

Записи с этим видом документов влияют на данные в отчетах:
Показатели
Выписки по счетам
О движении денежных средств

В ЖДС с видом "Оплата клиента на карту" отображается ДД "Распределить оплату":


Оплата клиента на счет организации
Оплата клиента через терминал по карте
Приходный кассовый ордер

Записи с этим видом документов влияют на данные в отчетах:
Показатели
Выписки по счетам
О движении денежных средств

В ЖДС с видом "Оплата клиента на счет организации" отображается ДД "Распределить оплату":

Необходимо сделать.
1. Сделать тестовые записи по всем видам документов.
2. Проверить отображение полей согласно методички.
3. Проверить изменение о отчете "Показатели" при добавлении записей.
4. Удалить все тестовые записи.
Инструкции
-
Мини 5
- Настройки
- Продажи
- Снабжение
- Сервис
- Экономика
- HR
-
Интеграции
- Рассылки
- Подключение Marquiz
- Подключение SipUni
- Подключение Wazzup
- Подключение мессенджера Авито
- Подключение ВКонтакте
- Подключение QuizGo
- Подключение Мегафон
- Подключение Ботов
- Подключение Inst
- Подключение ОК
- Подключение форм на сайтах
- Подключение Flexbe
- Подключение облака Yandex cloud
- Как подключить аккаунт Telegram
- Как подключить МАХ
-
Мини 15
- Настройки
- Продажи
- Снабжение
-
Производство
- Общее по блоку Производство
- Отчет (по готовности)
- Техпроцессы и этапы в ЗАКАЗЕ
- Этапы техпроцессов в ЗАКАЗЕ
- Работы в ЗАКАЗЕ
- Зарплата производства
- Справочник "Этапы"
- Справочник Техпроцессы
- Справочник Техпроцессов и Этапов
- Справочник "Работы"
- Справочник "Способы расчета"
- Доступ к отчету
- Отчет Управление этапами
- Группы техпроцессов
- Сервис
- Экономика
- HR
-
Интеграции
- Рассылки
- Подключение Marquiz
- Подключение SipUni
- Подключение Wazzup
- Подключение мессенджера Авито
- Подключение ВКонтакте
- Подключение QuizGo
- Подключение Мегафон
- Подключение Ботов
- Подключение Inst
- Подключение ОК
- Подключение форм на сайтах
- Подключение Flexbe
- Подключение облака Yandex cloud
- Как подключить аккаунт Telegram
- Как подключить МАХ
-
Мини 30
- Настройки
-
Продажи
- Заявки
- Замеры
- Договоры
- Клиенты
- Просчетник
- Журнал денежных средств в продажах
- Отчет "Изменение заявок"
- Отчет "Активные заявки"
- Отчет "Анализ продаж"
- Отчет "Средний чек"
- Отчет "Структура заказов"
- Отчет "Воронки продаж"
- Коммерческое предложение
- Ключевые клиенты
- Рекламные каналы
- Данные для коммерческого предложения
- Типы изделий
- Форма первого обращения клиента
- Kanban по Заявкам
-
Снабжение
- Работа в системе по блоку "Снабжение"
- Поставщики
- Структура просчетника
- Настройки расчёта стоимости
- Группы представлений
- Представления
- Номенклатура в заказах
- Склад номенклатуры
- Буфер импорта
- Установка цен номенклатуры
- Номенклатурные группы
- Соответствия
- Комплектующие фиксированные
- Аналогичные номенклатуры
- Единицы измерения
- Группы мест хранения
- Резервы
- Резервирование
- План закупок
- Отборы планов закупок
- Расчеты
- Заказы поставщикам
- Накладные
- Поступления
- Реализации
- Оприходования
- Требования-накладные
- Анализ обеспеченности
- Учет движения
- Замена позиций в заказе
- Добавление счетов на оплату
- Техника снабжение
- Камень снабжение
- Другая мебель снабжение
- Инвентаризация
-
Производство
- Общее по блоку Производство
- Отчет (по готовности)
- Техпроцессы и этапы в ЗАКАЗЕ
- Этапы техпроцессов в ЗАКАЗЕ
- Работы в ЗАКАЗЕ
- Зарплата производства
- Справочник "Этапы"
- Справочник Техпроцессы
- Справочник Техпроцессов и Этапов
- Справочник "Работы"
- Справочник "Способы расчета"
- Доступ к отчету
- Группы техпроцессов
- Работа с ЭР в коммерческих услугах
- Отчет Управление этапами
- Работа с деталями. Создание упаковок
- Отчёт производства за смену
- Сервис
-
Экономика
- Расчетная
- Расходы общие
- Отчет по подотчетникам
- Журнал денежных средств
- Счета на оплату поставщикам
- Ежемесячные платежи
- Расчет зарплаты
- Активы
- Кредиты и займы
- Показатели
- Выписки по счетам
- Акт сверки с поставщиками
- Отчет о движении денежных средств
- Анализ расходов
- Статьи
- Финансовый результат
- Чистые активы
- Оплаты заказов
- План поступлений от клиентов
- График работ
- Общий график работ
- Автоматический расчет зарплаты
- Финансовое прогнозирование
- HR
-
Интеграции
- Подключение Marquiz
- Подключение SipUni
- Подключение Wazzup
- Подключение мессенджера Авито
- Подключение ВКонтакте
- Подключение QuizGo
- Подключение Мегафон
- Подключение Ботов
- Подключение Inst
- Подключение ОК
- Подключение форм на сайтах
- Подключение Flexbe
- Подключение облака Yandex cloud
- Как подключить аккаунт Telegram
- Как подключить МАХ
- Рассылки
- Бухгалтерский учёт
-
Премиум
- Настройки
-
Продажи
- Заявки
- Замеры
- Договоры
- Просчетник
- Клиенты
- Журнал денежных средств в продажах
- Отчет "Изменение заявок"
- Отчет "Активные заявки"
- Отчет "Анализ продаж"
- Отчет "Средний чек"
- Отчет "Структура заказов"
- Отчет "Воронки продаж"
- Коммерческое предложение
- Ключевые клиенты
- Рекламные каналы
- Данные для коммерческого предложения
- Типы изделий
- Форма первого обращения клиента
- Kanban по Заявкам
-
Снабжение
- Работа в системе по блоку "Снабжение"
- Поставщики
- Структура просчетника
- Настройки расчёта стоимости
- Группы представлений
- Представления
- Номенклатура в заказах
- Склад номенклатуры
- Буфер импорта
- Установка цен номенклатуры
- Номенклатурные группы
- Соответствия
- Комплектующие фиксированные
- Аналогичные номенклатуры
- Единицы измерения
- Аналоги ед. измерения
- Группы мест хранения
- Резервы
- Резервирование
- План закупок
- Отборы планов закупок
- Расчеты
- Заказы поставщикам
- Накладные
- Поступления
- Реализации
- Оприходования
- Требования-накладные
- Анализ обеспеченности
- Учет движения
- Замена позиций в заказе
- Добавление счетов на оплату
- Техника снабжение
- Камень снабжение
- Другая мебель снабжение
- Инвентаризация
-
Производство
- Общее по блоку Производство
- Отчет (по готовности)
- Техпроцессы и этапы в ЗАКАЗЕ
- Этапы техпроцессов в ЗАКАЗЕ
- Работы в ЗАКАЗЕ
- Зарплата производства
- Справочник "Этапы"
- Справочник Техпроцессы
- Справочник Техпроцессов и Этапов
- Справочник "Работы"
- Справочник "Способы расчета"
- Доступ к отчету
- Группы техпроцессов
- Работа с ЭР в коммерческих услугах
- Отчет Управление этапами
- Работа с деталями. Создание упаковок
- Отчёт производства за смену
- Сервис
-
Экономика
- Расчетная
- Расходы общие
- Отчет по подотчетникам
- Журнал денежных средств
- Счета на оплату поставщикам
- Ежемесячные платежи
- Расчет зарплаты
- Активы
- Кредиты и займы
- Показатели
- Выписки по счетам
- Акт сверки с поставщиками
- Отчет о движении денежных средств
- Анализ расходов
- Статьи
- Финансовый результат
- Чистые активы
- Оплаты заказов
- План поступлений от клиентов
- График работ
- Общий график работ
- Автоматический расчет зарплаты
- Финансовое прогнозирование
- HR
-
Интеграции
- Рассылки
- Подключение форм на сайтах
- Подключение Flexbe
- Подключение облака Yandex cloud
- Как подключить аккаунт Telegram
- Как подключить МАХ
- Подключение Marquiz
- Подключение SipUni
- Подключение Wazzup
- Подключение мессенджера Авито
- Подключение ВКонтакте
- Подключение QuizGo
- Подключение Мегафон
- Подключение Ботов
- Подключение Inst
- Подключение ОК
- Бухгалтерский учёт